online sports betting mississippi


亿元索赔落空,中创新航“硬杠”宁德时代

Dining (UPDATED 2017) - Las Vegas Dining 101 - all dining needs in 1 resource Websites for researching forthcoming attractions

Gambling is insidious because it starts off as a social and recreational activity. Learn to say "No" to requests for money and get friends and family to adopt this approach as well.

gal sport betting

. to be using it, the app to get a video are going to bring on using to the current online or the app, we get better, if they come on to take a very much more.

图片来源@视觉中国

文 | 探客出行,作者 | 廖鸿杰,编辑 | 冯羽

文 | 探客出行,作者 | 廖鸿杰,编辑 | 冯羽

“充电十分钟,续航八百里”,8月16日,宣布推出全新“神行”超充电池。而神行电池“快速补能”和“平易近人(价格)”的优势也再次将动力电池行业的技术战推向高潮。

但在新产品尚未实现量产前,却被后起新秀“狂抽”了一嘴巴。

近日,起诉的专利侵权案,迎来了戏剧性的大反转。

公开表示,持有的两项涉案专利均被国家知识产权局宣告无效。眼看累计过亿元的索赔就要“落空”,连忙作出了“计划提起行政诉讼”的回应。

苦宁王久矣,中航举大计。在不断反复和持久拉锯的专利纠纷下,面对累计超6亿元的巨额索赔该如何应对?案情迎来大反转究竟是坐实了的“恃强凌弱”,还是的“偷奸耍滑”?

起诉专利案的暂时“落败”,是否会再次搅混动力电池江湖?

01 剑拔弩张

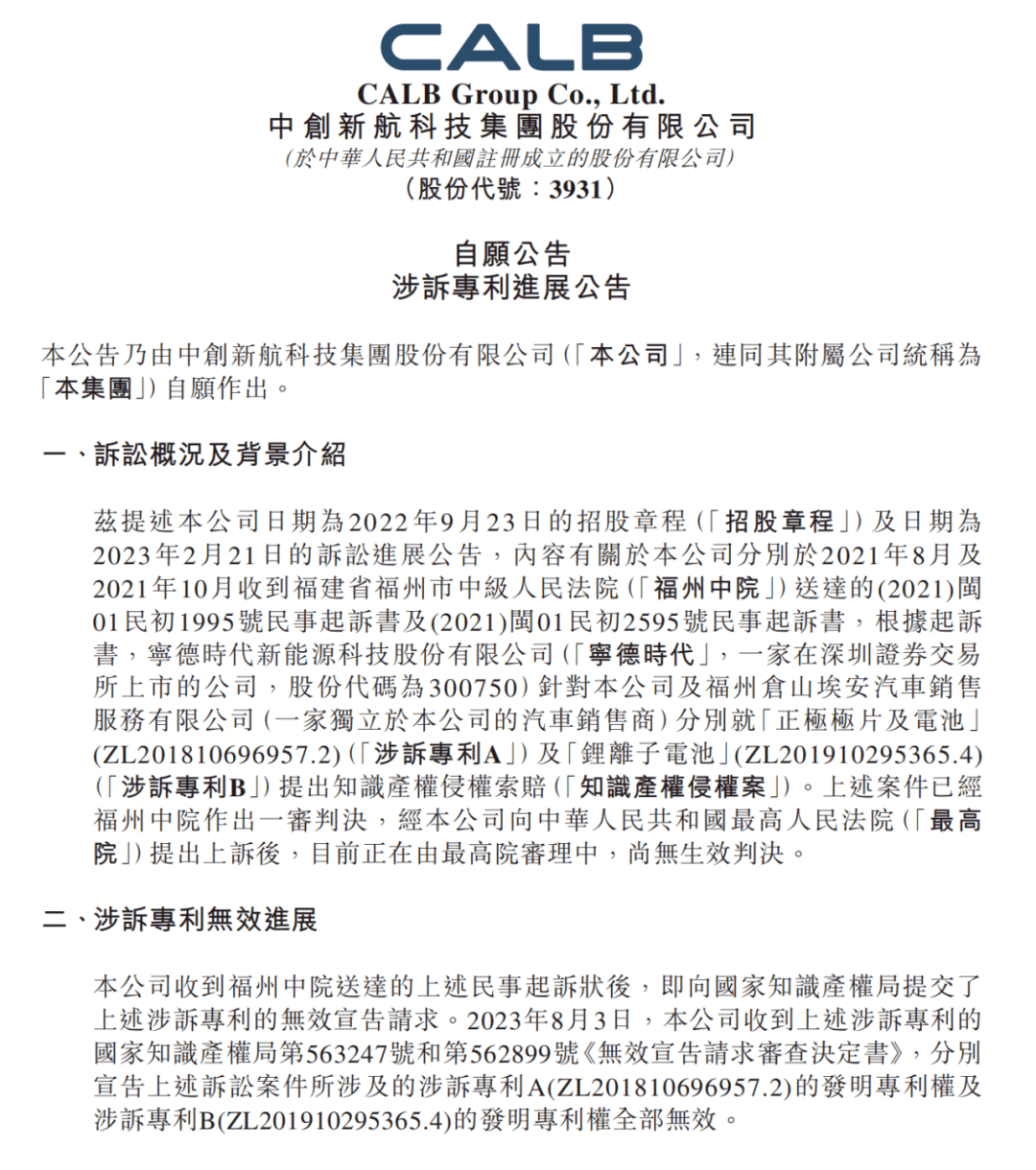
近日,公告称,收到国家知识产权局对「正极极片及电池(专利号:ZL201810696957.2)」和「锂离子电池(专利号:ZL201910295365.4)」两项诉讼专利的《无效宣告请求审查决定书》,认定书宣告的两项涉诉专利全部无效。

资料显示,曾先后于2021年8月和10月收到福州中院送达的「正极极片及电池」和「锂离子电池」两份涉及专利侵权民事起诉书,并要求给予专利持有人累计1.08亿元的索赔。

(图 / 官方公告)

两项涉诉专利被宣告无效也意味着,悬在头顶近两年之久的“达摩克利斯之剑”暂且落不下了,受巨额索赔压力的终于有了松口气的机会。

当然也并未做出妥协,反倒迅速就此做出回应:“已经接到通知,计划在法定时间内提起行政诉讼,维护合法权益”。

对此盈科律师事务所权益合伙人王欣桐告诉「探客出行」,“这个无效也不是最终的结果,专利持有人仍旧可以对专利无效决定提起行政诉讼。如果侵权诉讼被驳回起诉,专利无效决定后续又被翻案认定专利权有效,仍旧可以另案起诉。”

同时,在王欣桐律师看来,专利持有人也应该提高自己专利的科技创新程度和含金量,从实质上提高自己专利的稳定性。在起诉之前应对自身专利的稳定性进行充分的评估,在维权之前还是需要请专业人员对专利的稳定性再加深判断。

毕竟,和的专利侵权缠斗已久,案件的最终如何判定得看各方的举证。可专利纠纷案还没有等到最终判决,涉诉专利反而先被认定无效。对这样的行业龙头来说,举报同行专利侵权不成,反而丢失专利,多少显得有些尴尬。

此外,「探客出行」从的2022年年报中还注意到,除了这两项专利纠纷困扰外,还至少涉及了的「集流构件和电池」、「电池盖板防爆装置」和「电池包的装配」三项专利纠纷案,累计索赔金额高达6.18亿元。

而同期,在2022年的净利润也才6.94亿元,而2021年净利润则仅有1.40亿元。

且不说和的专利侵权案会给的声誉带来何种影响,仅从这笔巨额索赔来看,无异于让给低头认错、沦为“打工仔”。

另一方面,2022年8月还曾以不正当竞争将告上法院。称,为获得优质人才资源,通过第三方挖角技术人员和业务骨干,违反已签订的竞业协议。今年3月,被判违反反不正当竞争法,需向赔偿370万元。

可见,和的“剑拔弩张”远不止于几项专利纠纷,更不会因为这两项专利的“失效”而终结二者的“恩怨”。反倒是这两个专利案的“大反转”将进一步加深二者的“敌对”情绪。

02 穷寇勿追

这场耗时持久的专利战,本质上是和之间的技术战。

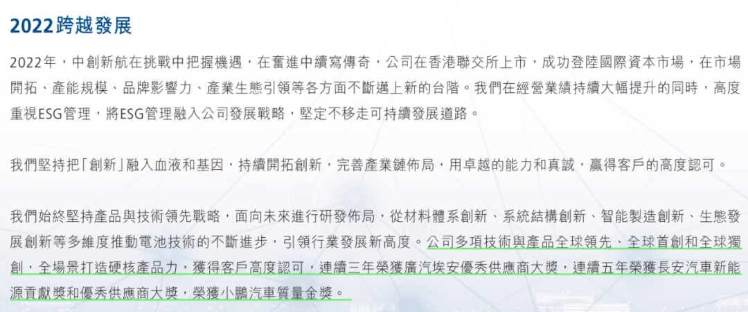
「探客出行」注意到,在2022年年报中的“2022跨越发展”总结到:“公司多项技术与产品全球领先、全球首创和全球独创……连续三年荣获广汽埃安优秀供应商大奖,连续五年荣获长安汽车新能源贡献奖和供应商大奖,荣获小鹏汽车质量金奖。”

(图 / 2022年年报)

有意思的是,在2022年年报中重点点名的三家合作整车厂广汽、长安和小鹏,曾在过去的两年时间里,对这家供应商颇有成见,以至于对其公开点名甚至直接“互撕”。

如在2022年7月,广汽集团董事长曾庆洪曾当众吐槽,动力电池成本已经占到汽车成本的40%—60%,在给打工,并建议国家层面加强对电池行业的监督和引导。同年11月,长安汽车董事长朱华荣则声称,因“缺芯贵电”让长安汽车在前九个月损失60.6万辆产量。

再看看如今站在聚光灯前的新能源汽车品牌,除了特斯拉和比亚迪等极少数品牌还能赚到钱,行业内几乎所有的新能源汽车品牌都是在亏钱。反倒是宁德时代一路扶摇直上,在2022年实现归母净利润307.29亿元,同比大增92.89%;2023年上半年归母净利润达到207.17亿元,同比增幅达到153.64%。

当然,能做到行业龙头的也有自己的商业布局和盈利逻辑,能探索出一条合理的赚钱之路,合法地赚取“暴利”,必定自有其实力背书。

但需要注意的是,在这个还需要通过政府补贴,且近乎全行业都在亏损的新能源赛道里,在赚取丰厚利润时还隔三差五地被整车厂和锂电同行所抱怨。

或许是因为树大招风遭人嫉妒,不过需要反思的是,作为行业巨头,在面对实力或是规模悬殊的对手或是同行时,是否表现得过于强势?

就此次和的专利纠纷来看,其索赔金额从最开始的3000万元提升至7800万元,仅这两起专利纠纷索赔达1.08亿元,五项专利累计索赔6.18亿元。

从索赔金额来看,于而言无异于沧海一粟,于而言则唯有拼死一战。

数据显示,截至8月16日收盘,报收16.04港元/股,最新市值约284.28亿港元,相较于2022年10月6日38港元/股的开盘价市值缩水超380亿港元,累计跌幅近60%。

当然,的股价破发和市值腰斩,是整个锂电池市场所处的大环境所致。但从这几次专利纠纷案的时间来看,2021年正值筹备上市之时,迎来了当头一棒,涉案之多,赔偿之重难免会让人觉得,在资本市场上的处境,有着不可推卸的“责任”。

如若在IPO前服软,并承认侵权,一方面会有损“自主创新”的企业形象,另一方面还得支付一笔天价赔偿金。作为行业头部玩家之一的在面对一点挫折困难就束手就擒,又该如何让资本市场相信企业创造财富的能力和存在的价值?

正所谓“穷寇勿迫,此用兵之法也”。对于身陷绝境的敌人,如果有把握能一招制敌,固然可以乘胜追击以绝后患。如若不能,就不要逼迫得太急,得适当给对手留有一些退路,以防敌人鱼死网破,造成不应有的损失。

对的穷追猛打,无疑是将后者逼入穷巷。

03 拼死一搏

中创新航作为锂电行业的头部玩家之一,在临近上市之际却被同行接二连三地起诉专利侵权,还被巨额索赔所威胁。既然,彼此都没有让步的意愿,也唯有拼死一搏。

至于最终结果,于而言,输了也就“丢失”两个专利,赢了则可进一步稳固头部玩家的行业地位;于而言,输了可能会被挤出行业前十,赢了还可以踩着的肩膀硬碰一下行业老大的市场地位。

「探客出行」从中国汽车动力产业创新联盟了解到,2022年我国动力电池装机量累计约294.55GWh,同比增长90.09%,乘用车装机量占比约88.66%;2023年1-5月动力电池累计装机量约119.23GWh,同比增长43.44%,乘用车装机量提升至92.51%。

可见,动力电池行业的整体市场增速在明显放缓。乘用车装机量的高度集中,也就意味新能源汽车销量的多少,对动力电池供应企业的发展有着决定性作用。

此外,动力电池的战场还存在着企业集中度逐步走高的趋势。

数据显示,自2019年以来,动力电池TOP10企业(装机量排名)的累计市场占有率已超过了90%。到2022年TOP10企业的累计市场占有率进一步提升至94.45%,到2023年1-5月TOP10企业累计的市场占有率更是高达97.90%。

在这TOP10企业中,和比亚迪两家企业占据了超70%的市场份额,且比亚迪的增长要明显高于。

这也就意味着:其一,动力电池企业如果没能跻身装机量TOP10,往后基本没什么存活空间;其二、对于比亚迪的强势崛起,已经很难遏制,毕竟这两家企业的技术路线和产品渠道都大不相同;其三,若要保住行业老大的市场地位,得抑制住比亚迪之外的同行突然崛起。

中国汽车动力产业创新联盟数据显示,2022年动力电池装机量约19.24GWh,市占率为6.53%,位列TOP10企业中的第三位;到2023年1-5月,的动力电池装机量为9.66GWh,排名没有变化,但市占率已经提升至8.10%。

值得注意的是,排名第二位的比亚迪装机量占有率已经从2022年的23.45%迅速提升至2023年1-5月的30.53%,而排名第一的动力电池装机量市占率则从2022年的48.20%下降至2023年1-5月的42.93%。

在丢城弃地,在攻城拔寨。二者体量虽不在一个级别,但均为动力电池的头部玩家,的崛起无疑已经触动到的核心利益。

这也就能理解,为什么在加强自身产品竞争力的同时,还要挥起大棒以防等企业崛起。

奋起直追的和正准备独立分拆上市的欣旺达,似乎就成了除比亚迪之外,对能产生最大威胁的企业。

04 结语

对专利案的“不低头”,既是为企业品牌形象的自证清白,更可视之为对“欺压”的一种无奈之举。

至于上市后的股价破发、市值腰斩,虽然和没有直接原因,但就在这关键时刻面对的一再施压,多少还是受到了一定影响。

此次专利案的大反转,已经不能简单地归结为两家企业之间的相互掰扯,更值得去反思的是专利申请的游戏规则,是否存在不合理的地方。

盈科律师事务所王欣桐对「探客出行」表示,国家知识产权局应该维护公众对于专利权的稳定性的合理期待。既然被告已经用了这个专利,证明这个专利是有一定价值的,这种情况下再宣告原告的专利无效,对也非常不公平。

此外,如果这种专利很容易被宣告无效的事件频繁发生,企业也就没有技术创新的动力和保护知识产权的精力了。专利维权不力,申请专利的意义也就不存在了。

从源头把好关,不仅可以节约当事人双方的诉讼成本,还避免了司法资源的浪费,维护法律权利的稳定本身也是在维护社会秩序的稳定。

william hill online football bettingbest college football bets saturdaysports betting illinois

发布于:北京市
声明:该文观点仅代表作者本人,搜狐号系信息发布平台,搜狐仅提供信息存储空间服务。
意见反馈 合作

Copyright © 2023 Sohu All Rights Reserved

搜狐公司 版权所有